发布时间:2024-12-20
编者按
睡眠在大脑功能和健康中扮演着重要的角色,其深层功能及机制研究一直是科学家们重点关注的领域。斑马鱼的睡眠模式与人类具有相似性,2019年《Nature Communications》杂志上的一项研究表明,斑马鱼睡眠时的大脑活动与哺乳动物的深度慢波睡眠和快速眼动睡眠(REM)类似,因此,已成为理解睡眠现象及开发相关营养保健食品、药品的关键模型生物。
近年来,越来越多的研究者利用斑马鱼开展睡眠研究及应用,并取得了一系列显著进展,为失眠研究及治疗提供了有价值的参考。本期我们分享近期发表的几篇基于斑马鱼模型开展睡眠作用机制研究的高分成果~~~
01、利用斑马鱼揭示睡眠压力如何调控神经元突触数量

文章题目
Sleep pressure modulates single-neuron synapse number in zebrafish
杂志:Nature(IF=69.5)
发表时间:2024年5月1日
作者:Anya Suppermpool, Declan G. Lyons, Elizabeth Broom & Jason Rihel
单位:英国伦敦大学等
文章主题:
睡眠压力,即随着清醒时间的延长,大脑和身体对睡眠的需求逐渐增加的一种生理现象。突触稳态假说(Synaptic Homeostasis Hypothesis,SHY)提出,睡眠是突触重整的必要时期,它允许大脑恢复和维持其功能,包括学习和记忆的能力。睡眠依赖的突触稳态是否在不同的神经元类型中运行及如何调节突触并不清楚。
本研究中,利用斑马鱼模型,通过活体成像技术,观察了在睡眠和觉醒状态下,特定神经元上所有兴奋性突触的变化等发现,睡眠压力能够在单个神经元层面调节突触的数量,在觉醒期间突触数量会增加,而在睡眠期间则会减少。

图1
在斑马鱼模型中,研究人员进一步实验揭示了睡眠压力对突触损失的显著影响。研究显示,在睡眠压力较高时,如长时间清醒后的睡眠,突触损失最为显著,而在未受干扰的夜晚后半段则最低,这表明睡眠不仅是突触稳态调节的一个必要条件,而且睡眠的质量或深度,特别是与睡眠压力相关的因素,可能在调节突触数量方面起着关键作用。实验还发现,在低睡眠压力期间,通过药物诱导的睡眠并不足以触发突触损失,除非同时提高腺苷水平并抑制去甲肾上腺素信号。
总之,睡眠依赖的突触丧失受到单个神经元水平上的睡眠压力的调节,而且并不是所有的睡眠周期都同样能够完成突触稳态的功能,这为理解睡眠如何影响学习和记忆的突触可塑性提供了新的视角,并对理解睡眠的功能及睡眠障碍如何影响大脑功能和认知性、以及相关神经疾病的研究具有重要意义。

图2
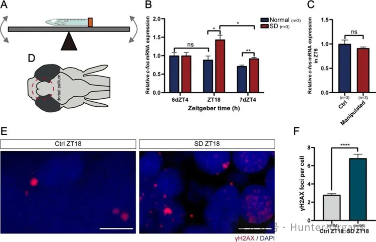
02、PQQ以ROS调节防止睡眠剥夺引起的斑马鱼神经元DNA损伤

文章题目
Pyrroloquinoline quinone prevents sleep deprivation-induced DNA damage within dorsal pallium neurons of zebrafish via SIRT1-dependent regulation of ROS
杂志:Journal of Functional Foods (IF=5.6)
发表时间:2024年2月15日
作者:胡兵、姚怀桐、沈玥茹等
单位:中国科学技术大学等
文章主题:
睡眠对于具有昼夜节律的动物至关重要,睡眠不足会导致严重的病理生理后果,如DNA 损伤和氧化应激。吡咯喹啉醌 (PQQ) 是一种具有抗氧化特性的生物活性食品成分。本研究中,研究人员使用斑马鱼连续游泳范式睡眠剥夺模型来研究PQQ对DNA损伤的影响。
研究人员发现睡眠剥夺后 DNA 损伤和神经元活动都会增加。PQQ 预处理减少了斑马鱼背侧大脑皮层的 DNA 损伤。作为一种抗氧化剂,PQQ 可有效抑制 2,2'-偶氮二-2-甲基丙酰胺二盐酸盐 (AAPH) 诱导的活性氧 (ROS) 产生和睡眠剥夺,并上调抗氧化基因 sod1 和 gpx4b 的表达。
此外,PQQ 改善了沉默信息调节因子 1 (SIRT1) 表达水平的降低,表明 PQQ 可以通过激活 SIRT1 去除过量的 ROS,从而减少神经元内的 DNA 损伤,本研究表明PQQ具有较强的抗氧化功能,为进一步开发睡眠恢复成分提供思路。

图1
03、利用斑马鱼开发口服纳米抗氧化剂来改善睡眠

文章题目
Oral Nano-antioxidants Improve Sleep by Restoring Intestinal Barrier Integrity and Preventing Systemic Inflammation
杂志:National Science Review(IF=20.6)
发表时间:2023年12月4日
作者:白春礼、王春儒、甄明明等
单位:中国科学院化学研究所纳米实验室、北京分子科学国家实验室等
文章主题:
睡眠剥夺(sleep deprivation,SD)被认为是一种公共卫生流行病,可引起全身炎症和神经损伤,并会导致肠道中过量活性氧(ROS)的积累,因此,通过改善肠道环境抑制全身炎症或建立起脑-肠通信可能成为改善睡眠的潜在策略。
本研究中,利用斑马鱼、小鼠模型开发了一种口服的富勒烯纳米抗氧化剂(FNAO),并阐述了其修复肠道屏障和抑制全身炎症来改善睡眠的分子生物学机制,评价了其改善睡眠的效果,为治疗睡眠障碍提供了新的研究思路。研究人员对斑马鱼进行睡眠剥夺实验发现,FNAO减少了斑马鱼肠道中SD引起的氧化应激和炎症反应,也改善了睡眠不足斑马鱼的睡眠。

图1
实验结果显示,非SD组(对照组)肠腔形状规则,肠绒毛结构完整,肠上皮细胞轮廓清晰,而SD组的肠道受到严重损害;但在FNAO治疗后,肠道的绒毛和上皮结构明显修复,这说明FNAO可以抑制炎症,改善肠道环境。
连续喂食FNAO5天后发现,FNAO也明显改善了斑马鱼的睡眠。进一步分析显示,与对照组相比,模型组斑马鱼在睡眠剥夺5 天后处于类似失眠的状态,即ZT0-ZT14的活跃度降低,ZT14-ZT24的睡眠时间减少。而FNAO处理组(SDF)在ZT0-ZT14期间维持正常活跃度,在ZT14-ZT24期间保持睡眠时间充足,且FNAO处理组的幼鱼活跃状态比褪黑素组更接近对照组,这说明富勒烯可能比褪黑素更适合用于改善睡眠。
研究人员还发现FNAO能通过调控巨噬细胞和中性粒细胞的迁移显著降低睡眠剥夺引起的斑马鱼幼鱼肠道的氧化应激和炎症反应;FNAO还能有效延长睡眠剥夺斑马鱼的寿命。

图2
04、利用斑马鱼揭示Parp1调节DNA损伤引起的睡眠

文章题目
Parp1 promotes sleep, which enhances DNA repair in neurons
杂志:Molecular Cell (IF=17.9)
发表时间:2021年11月18日
作者:Lior Appelbaum教授等
单位:以色列巴伊兰大学生命科学院多学科脑研究中心等
文章主题:
一直以来,科学家们都很关注睡眠的本质及其对健康的影响。尽管睡眠对维持生理和心理功能至关重要,但对睡眠如何减轻细胞稳态压力的具体机制仍知之甚少。
本研究中,研究团队利用斑马鱼、小鼠行为监测,通过细胞和核标记成像揭示了睡眠是如何减轻DNA损伤的,证实了神经元DNA损伤可能是导致睡眠的重要原因,即大脑需要睡眠来促进DNA修复活动,并发现PARP1通路能够向大脑发出信号,诱导睡眠并进行DNA修复,调节神经元DNA损伤与修复的平衡,这一发现可以解释睡眠障碍、衰老和神经退行性疾病之间的联系,为未来开发睡眠障碍相关药物奠定了基础。
研究人员通过药理学、光遗传学技术等诱导斑马鱼神经元DNA损伤模型后发现,神经元活动和诱变剂能够诱导DNA损伤,进而触发睡眠和DNA修复过程。一旦 DNA 损伤积累超过最大阈值时,斑马鱼就会进入睡眠状态,斑马鱼至少需要 6 个小时的睡眠来修复DNA损伤,如果睡眠时间不足,DNA 损伤就无法被充分修复。
研究团队还发现,PARP-1在睡眠剥夺后活性增加,且在斑马鱼和小鼠中能够促进睡眠;PARP-1活性的抑制,减少了依赖睡眠的染色体动态和修复活动,这意味着PARP-1不仅可以感知细胞压力,还能够促进睡眠和修复活动,从而减少DNA损伤。PARP1蛋白是大脑感知DNA损伤并驱动睡眠的关键因素。

图1
05、茶叶茶氨酸与酸枣仁水提物的改善睡眠作用的研究

文章题目
茶叶茶氨酸与酸枣仁水提物的改善睡眠作用的研究
杂志:分析检测
发表时间:2022年12月29日
作者:朱晶晶、焦劼等
单位:上海诺德生物实业有限公司等(环特生物开展斑马鱼实验)
文章主题:
失眠是目前社会上普遍的睡眠障碍,其中,我国有1/3 以上的成年人存在睡眠障碍。目前,将酸枣仁水提物与天然来源的茶叶茶氨酸联合使用的研究较少。本研究基于戊四唑诱导建立的斑马鱼失眠模型,以奥沙西泮对阳性对照药物,分别研究了茶叶茶氨酸和酸枣仁水提物的改善睡眠的作用,也进一步将茶叶茶氨酸和酸枣仁水提物联用,研究了酸枣仁茶叶茶氨酸复合物的改善睡眠的作用。
方法:利用戊四唑(PTZ)溶液诱导斑马鱼并建立失眠模型后,分别给予不同浓度的茶叶茶氨酸、酸枣仁水提物和酸枣仁茶叶茶氨酸复合物(1∶1)溶液,采用行为分析仪测定给药后斑马鱼的总运动距离,以总运动距离评价茶叶茶氨酸、酸枣仁水提物和酸枣仁茶叶茶氨酸复合物对PTZ诱导的斑马鱼失眠症的睡眠改善作用。
结果:62.5μg·mL~(-1)、125.0μg·mL~(-1)和250.0μg·mL~(-1)的酸枣仁水提物对PTZ诱导的失眠斑马鱼的睡眠改善效果分别为40%、89%和109%;在125.0μg·mL~(-1)浓度条件下,茶叶茶氨酸对失眠斑马鱼具有突出的睡眠改善作用,达到了63%,同时,在62.5μg·mL~(-1)和250.0μg·mL~(-1)浓度条件下,茶叶茶氨酸也表现出了较好的睡眠改善作用,分别为30%和29%;此外,250.0μg·mL~(-1)和500.0μg·mL~(-1)的酸枣仁茶叶茶氨酸复合物对失眠斑马鱼也具有显著的睡眠改善作用,分别为80%和113%。
结论:茶叶茶氨酸、酸枣仁水提物和酸枣仁茶叶茶氨酸复合物都具有一定改善睡眠的作用,可作为睡眠改善辅助治疗的功效成分应用于普通食品、保健食品和药品开发。
作为健康美丽产业CRO服务开拓者与引领者、斑马鱼生物技术的全球领导者,环特生物搭建了“斑马鱼、类器官、哺乳动物、人体”四位一体的综合技术服务体系,开展健康美丽CRO服务、科研服务、智慧实验室搭建三大业务。目前,环特已建立改善睡眠等200多种斑马鱼模型及脑类器官、心脏类器官及各种肿瘤类器官培养平台,欢迎有需要的读者垂询!