发布时间:2023-11-23

编者按
阿尔兹海默症(AD)是一种无法治愈的进展性的神经退行性疾病,其病理机制复杂,缺乏有效的体外模型,因此,开发更为有效的人体外细胞AD模型(尤其是散发性AD)有助于AD的药物研发。
今天,我们特别关注一项贝克曼研究所研究团队于2021年8月发表在《Advanced Science》的经典研究——Modeling Sporadic Alzheimer’s Disease in Human Brain Organoids under Serum Exposure,该研究报告了利用hiPSCs(人类诱导多能干细胞)衍生的大脑类器官,模拟体外sAD(散发性阿尔茨海默病)模型,在血清暴露条件下,该模型可以表征AD的多种病理特征,为AD机制研究和治疗药物的开发提供了新的平台。
一、研究背景
阿尔兹海默症(AD)是一种无法治愈的进展性的神经退行性疾病,其病理特征主要包括细胞外的淀粉样(Aβ)斑块、细胞内的磷酸化Tau蛋白缠结以及年龄相关的记忆衰退。AD主要分为家族性AD以及散发性AD,其中家族性AD约占5%,而散发性AD约占95%。而目前对于AD的药物研发基本以失败告终,可能的原因在于AD发病机制的复杂(尤其是散发性AD)、药物靶点的单一(Aβ)以及动物模型与人之间的差异。
因此,开发更为有效的人体外细胞AD模型(尤其是散发性AD)有助于AD的药物研发。近几年因其人来源、易于获得以及能够产生和疾病相关的细胞类型等特性,人诱导多能干细胞(hiPSCs)被用于各种疾病建模。其中iPSCs诱导的类脑器官由于其与人脑器官细胞组织的相似性,被广泛用于神经系统疾病的建模。
在本研究中,研究人员在类脑器官中进行血清暴露来模拟散发性AD。该过程模拟的是在衰老的人脑中,由于血脑屏障(BBB)功能受损,人脑被暴露于血清中,此过程被认为是AD发病机制中的关键因素。研究人员发现血清暴露的类脑器官能表征AD的多种病理特征,包括淀粉样(Aβ)沉积、磷酸化Tau蛋白水平升高、突触损失以及神经网络功能的失衡。该研究建立的类脑器官散发性AD模型为未来的AD机制研究以及治疗药物的开发提供平台。
二、主要研究成果
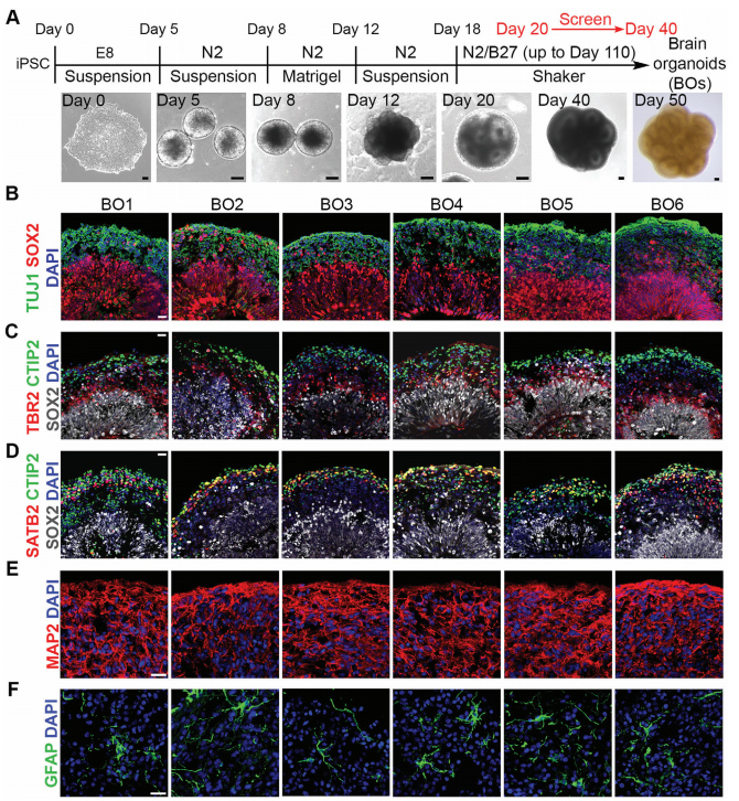
1、hiPSCs衍生大脑类器官的生成和特征
首先,研究人员将iPSC诱导为类脑器官,为了保证实验良好的重复型以及一致性,研究人员于20-40天间挑选具备良好的神经花环样结构的类脑器官用于后续的实验。
进一步鉴定发现,在50-60天的类脑器官上观察到神经元(TUJ+)、胶质细胞(GFAP+)以及皮质层结构(CTIP2+/SATB+),因为皮层是AD患者大脑中主要被影响的一个区域,因此以上结果表明,诱导的类脑器官具有皮层结构,同时含有神经元以及胶质细胞(AD病理相关的细胞类型),适合在体外用于模拟AD。

原文图1 hiPSCs衍生脑类器官的生成与特征
2、血清暴露增加BACE(β-分泌酶1)的表达诱导了Aβ样病理的发生
研究表明,血脑屏障受损是AD发病的一个危险因素,血脑屏障受损会导致大脑处于血清暴露的状态下,因此研究者探究血清暴露是否会诱导AD病理表型。
首先研究人员将类脑器官暴露于人类血清中,发现类脑器官中的Aβ水平明显上调,且Aβ大部分是不可溶状态的,进一步的免疫荧光染色以及电镜结果观察到类脑器官中有明显的Aβ沉淀,以上结果表明血清暴露诱导了类脑器官的AD病理表型。

原文图2 血清暴露通过增加BACE表达诱导了Aβ病理
3、血清暴露通过糖原合酶激酶3α/β(GSK3 α/β) 诱导脑类器官p-Tau表达升高
研究者进一步探究了血清暴露是否会导致Tau蛋白的磷酸化,免疫荧光染色以及WB的结果观察到血清暴露的类脑器官中磷酸化Tau蛋白的水平明显上调,表明血清暴露可以模拟AD另一病理表型。

原文图3 血清暴露可通过GSK3ɑ/β诱导p-Tau病理
4、血清暴露诱导突触丢失和神经网络的损害
突触丢失是AD的另一个关键特征,研究人员首先对类脑器官进行免疫荧光染色(SYN1),观察到血清暴露的类脑器官中突触连接显著减少。
进一步研究者利用钙成像以及微电极阵列(MEA)探究血清暴露对于类脑器官神经活动的影响,结果发现血清暴露的类脑器官的神经明显下调,表现为钙信号显著减少以及神经活动频率也明显降低。以上结果表明,血清暴露可以导致类脑器官突触丢失,影响神经网络活动。

原文图4 血清暴露导致突触丧失和神经网络功能降低
5、血清暴露下脑类器官对复合治疗的反应
研究人员对血清暴露的类脑器官进行单细胞RNA测序,结果发现血清暴露的类脑器官中线粒体功能以及突触功能变化显著,与AD患者测序保持一致,表明血清暴露的类脑器官可以模拟出AD患者突触功能降低的情况。

原文图5 血清暴露下脑类器官对复合治疗的反应
三、编者点评
综上所述,该研究使用iPSC诱导的类脑器官在血清暴露的情况下,可以模拟多种AD表型,为AD的机制研究以及药物开发提供了一个平台。
作为健康美丽产业CRO服务开拓者与引领者、斑马鱼生物技术的全球领导者,环特生物搭建了“斑马鱼、类器官、哺乳动物、人体”四位一体的综合技术服务体系,开展科研服务CRO、智慧实验室建设和精准医疗三大业务。目前,环特类器官平台已建立多种iPSC诱导的类器官培养平台,欢迎有需要的读者垂询!
参考文献
[1]C. C. Liu, T. Kanekiyou, H. Xu, G. Bu. Nat. Rev. Neurol. 2013, 9, 106.
[2]L. Zhang, C. Chen, M. S. Mak, J. Lu, Z. Wu, Q. Chen, Y. Han, Y. Li, R. Pi, Med. Res. Rev. 2020, 40, 431.
[3]Y. Shi, H. Inoue, J. C. Wu, S. Yamanaka, Nat. Rev. Drug Discovery 2017, 16, 115.
[4]M. A. Lancaster, M. Renner, C. A. Martin, D. Wenzel, L. S. Bicknell, M. E. Hueles, T. Homfray, J. M. Penninger, A. P. Jackson, J. A. Knoblich, Nature 2013,501,373.